紧急!南宁人千万别晒支付宝账单了!这个可怕的连环套路,你我都被坑了……

2021-09-19 03:05:21


昨天,

支付宝2017年度个人账单出炉了!

切咧妞的朋友圈立刻被刷屏!



网传支付宝是这样策划年度账单关键词的:



今天刷爆朋友圈的年度账单关键词是怎么来的,

看完你就懂了!

↓↓↓

这一整年剁过的手还记得吗?

网友的战果是这样的……



不知不觉的消费是最致命的……



年度第一未解之谜又来了,

我是谁?我咋这么有钱?



扫码一时爽的后果啊!



这位朋友

你的花呗、借呗还完了么?



还有这样的“神级”用户

↓↓↓


还有这样的一股 “清流”

充话费充了四千多...

↓↓↓


还有这样的吃土族

↓↓↓


月收入三千...可账单...

还有人吃鸡腿饭吃到停不下来

↓↓↓


每年到了这个时候,

除了晒账单,

还有一个残酷的问题……

一年下来究竟存下多少钱了?



一提到存款,

不少网友的口径变得十分一致,

存款不存在的……

什么是存款,根本没有这个东西。



除去一年开销,

也有不少人收获满满。

不少网友觉得,存款这种东西,

只要不倒贴,已经谢天谢地了。



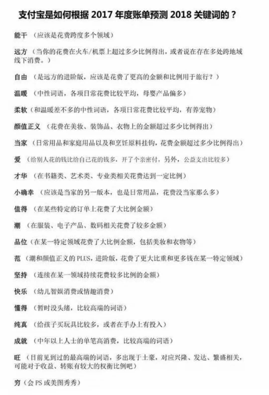
在晒完2017的账单之后,

支付宝贴心预测了下2018年

年度关键词!

感觉还挺喜欢的 



这些预测准吗?

可参照一下标准↓

(开玩笑)



看完这些


小伙伴要扪心自问

我啥时候这么有钱了?

我啥时候买这玩意了?

我啥时候跑这么远了?

我啥时候吃这么多了?

没有!没吃!没玩!


否认三连后,

面对一单单支付数据,

百口莫辩,证据确凿。



所以,

对于切咧妞2018年的关键词预测应该是↓



“穷”的定义?

请往下看↓



扎心了老铁!

切咧妞对比了一下别人的账单……

只想说:


然而,正当你开开心心晒着账单、关键词的时候

有人揭开了背后不为人知的真相!

很多人可能没有发现

你可能不知不觉又签了一个

“服务协议”


岳成律师事务所合伙人岳屾山在微博上曝出一段话:



岳屾山说的事实,可以从上图中看出来,而且选项已经默认选好。


据岳屾山介绍,这个账单的查看和《芝麻服务协议》没有关联性,所以你选择取消同意,依然能够看到年度账单。但如果你没注意到,就会直接同意这个协议,允许支付宝收集你的信息包括在第三方保存的信息


岳屾山律师说,根据《消费者权益保护法》,消费者有选择权,而不是商家替消费者选择。“或许“芝麻”会说,你可以选择不同意,可是“芝麻”你偷偷摸摸的帮我选好了“同意”,还那么小的字,稍不留神就漏掉了,唬谁呢?”


显然,这个“坑”很多人并不知道,你也许会好奇地又打开支付宝账单看一遍协议,对不起,你再次刷的时候,是看不见这个协议的


我们看下一下,协议都有哪几个要点:(就像协议里写的:您需要特别关注和充分理解黑体字的内容)


1、你使用服务就等于接受协议;



2、根据协议,他们可以直接向第三方提供您的相关信息;



3、根据协议,可以将您的全部信息进行分析并推送给合作机构,还有,有权不支持您撤销第三方的信息查询授权;



4、哪怕是服务终止后,他们仍可继续保留你的信息和数据;



5、当然,他们是免责的。当提供给第三方信息产生不良后果时,也是一样不用担责;



6、不用找你反复确认,产生的风险,也由你自己担着。



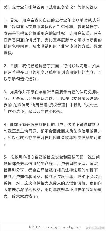
支付宝回应:错了,用户信息做到不过度采集


蚂蚁金服3日晚发声明称,这件事,肯定是错了。事件给大家带来的恐慌和误解,向大家表示深深的歉意。



声明表示,本来是希望充分尊重用户的知情权,让用户知道,只有在自己同意的情况下,支付宝年度账单才可以展示他的信用免押内容,初衷没错但用错了方式,愚蠢至极。



对于很多用户担心自己的信息安全和隐私问题,蚂蚁金服强调,这些问题同样是芝麻信用的生命线。用户信息的获取、沉淀、使用和分享,都会在严格遵守相关法律法规的前提下,做到用户知情和同意,做到不过度采集,更绝不会滥用数据。


已经默认勾选授权的用户怎么办?



芝麻信用表示,如果用户希望在自己的年度账单中看到信用免押的内容,可以手动勾选该选项。此前没有开通芝麻信用的用户,芝麻信用明确,这次不管是被默认勾选还是主动同意,都不会因此而成为芝麻信用的用户,所以也就不存在芝麻信用因此会收集相关信息的可能。


如果你并不想在年度账单里展示自己的信用免押内容,但是又已经被默认勾选,可以在【支付宝客户端-我的-芝麻信用-信用管理-授权管理】中找到“支付宝”这个选项,然后取消这个授权。


现在,你是不是有种“坑”太多的感觉?

赶紧去看一眼吧!



图文来源:朋友圈、齐鲁晚报、成都商报、深圳第22度社区、深圳生活、深圳都市报、中新网、新浪微博、网络,版权归创作人所有,如涉及版权争议,请著作权人告知我方删除,谢谢。

综合整理:时空网(转载须注明出处)

猜你喜欢,点击标题即可获取内容

"最严驾考"再升级?新增停车取卡?

2018春运车票开抢啦!最新攻略秒杀黄牛!

女员工迟到1分钟被辞退,讨薪竟遭暴打!

重罚+入刑!家里有电动车的南宁人要注意了

辛苦上班25年,打盹5分钟就被公司开除!

猛戳这里爆料,与200万时空网友吹水

Copyright © 2023 All Rights Reserved 版权所有 洛阳宣传音乐虚拟社区